best365官方网站
English
首页
学院概况
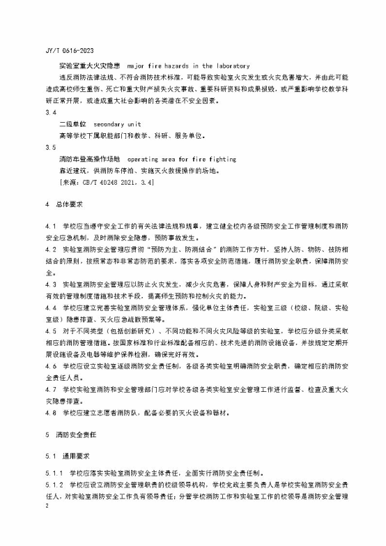
学院简介
学院荣誉
亲切关怀
现任领导
校训校风
视频校园
校园掠影
交通方位
媒体关注
党建思政
学习教育
党务动态
党风廉政
精神文明
网络党校
院系频道
机械工程系
电气工程系
汽车工程系
经济管理系
建筑工程系
中职部(贵州省机械工业学校)
管理机构
党政办公室
宣传统战部
学生工作部
教务处
财务处
保卫处
教师工作部(人事处)
实训中心
科研处
国资处
组织部
教学科研
教学管理
专业设置
学术研究
招生就业
合作交流
校企合作
校校合作
校政合作
对口帮扶
对外交流
信息公开
规章制度
招标采购
经费管理
依申请公开
服务指南
办事指南
心理健康
学生工作
学生活动
团委工作
助学服务
一站式学生社区
管理机构
党政办公室
宣传统战部
学生工作部
教务处
财务处
保卫处
教师工作部(人事处)
实训中心
科研处
国资处
组织部
实训中心
当前位置:
首页
>
管理机构
>
实训中心
高等学校实验室消防安全管理规范
发布时间:[2024-06-04] 作者:[] 来源:[ ] 访问:[]
——中央政府网站——
中国政府网
教育部门户网站
——教育门户网站——
贵州省教育厅
中国教育在线
——地方政府网站——
贵州人民政府网
金黔在线
——系部网站——
机械工程系
电气工程系
汽车工程系
建筑工程系
经济管理系
中职部(贵州省机械工业学校)